培训动态 +MORE
证书查询 +MORE
申报姓名:
身份证号:
 
政策法规 +MORE
国家应急管理部 | 注册安全工程...
住建部GB55034-2022强...
住建厅:11月1日起,全面推行施...
住建部刚刚发文:房屋市政工程拟禁...
住建部:简化执业资格认定申报材料...
注册人员由二级改为一级!住建部发...
住建部新政:不再强制建筑企业与农...
 
行业新闻   当前位置: 首页 > 中建路培 > 行业新闻
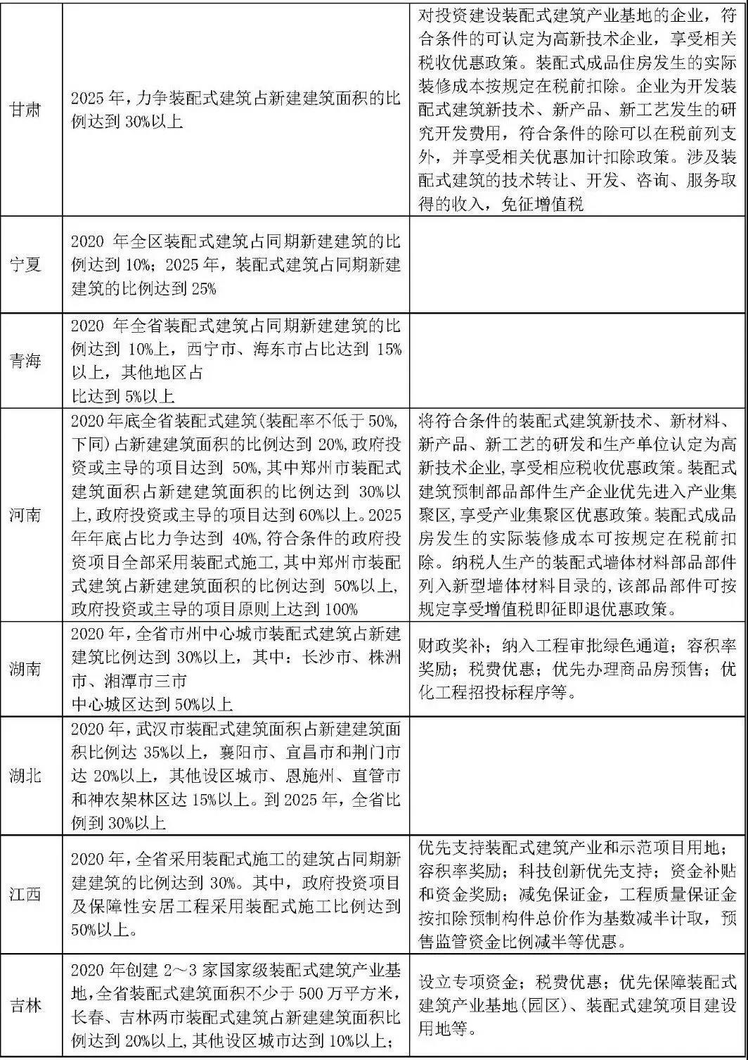
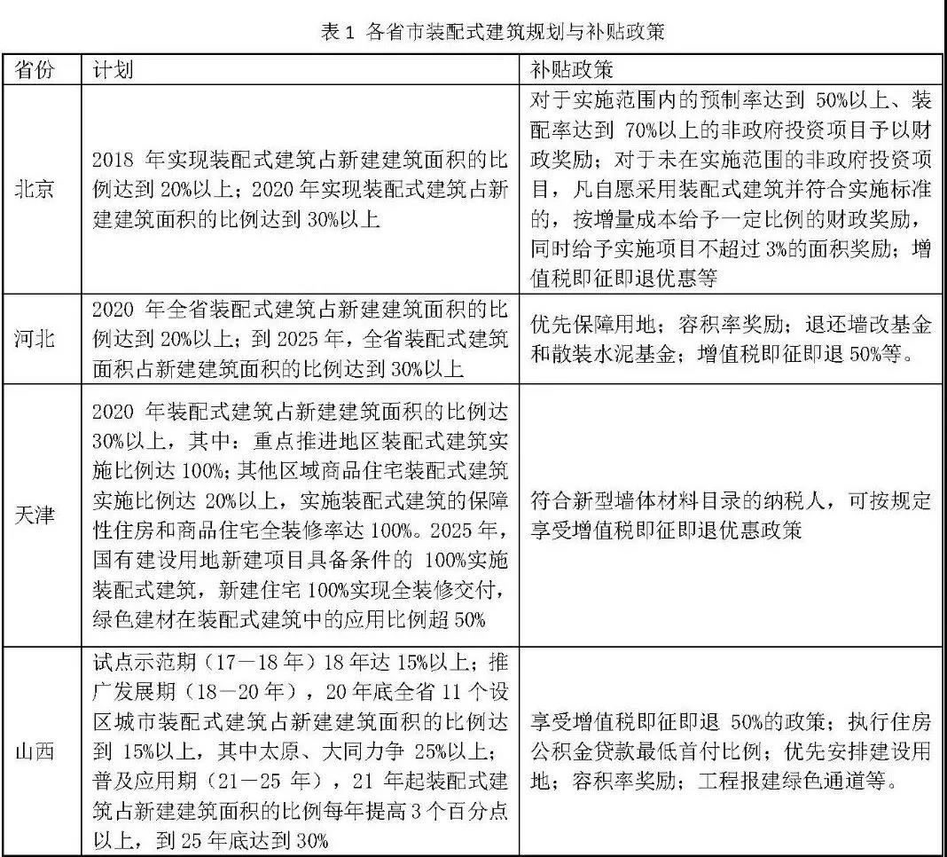
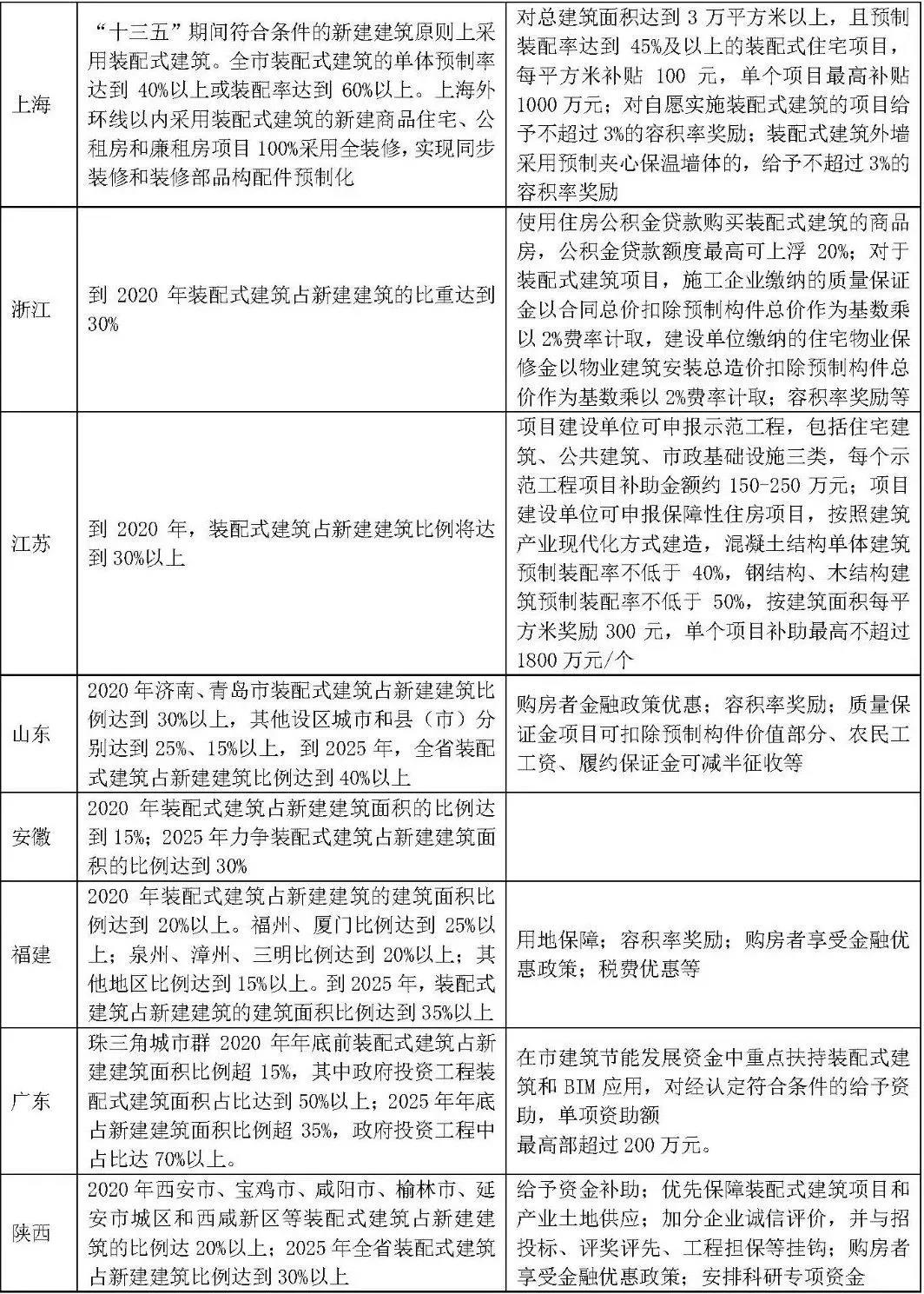
全国31个省市装配式建筑规划与补贴政策
来源:来自本站    日期:2018-10-30    浏览量:1731      

全国31个省市装配式建筑规划与补贴政策

中建路培 中建路培 昨            

        装配式建筑是建筑业工业化的重要载体,为促进建筑业工业化的发展,我国政府近年密集出台相应政策,沿上下游布局实施共同着力。目前全国31省份已出台装配式建筑发展规划(其中26个省份已出台相应补贴政策)。

        据估测,到2020年,约8个省份的装配式建筑面积占当期新开工面积的30%,约5个省份可达20%,预计其余17个省份该比例低于15%。关于补贴政策,各省不一,主要措施集中在税收优惠与财政奖励等。小编特地整理汇总了各省的装配式建筑规划与补贴政策,让大家一睹为快!




   上一篇:广东佛山三年内建540万平方米装配式建筑...
   下一篇:BIM前景如何?未来这些行业都需要!...

   相关新闻
· 生产一度电会排放多少二氧化碳?
· 碳排放管理员的工作内容及职业发展前景
· 对于普通大众来说,碳中和的好处哪些?
· 碳市场价格未来会怎样发展?
· 人工智能技术有助于碳中和的实现吗?
· 碳排放量应该如何进行计算?
· 与碳中和有关的名词解释大全
版权所有:北京中建路培教育科技研究院 备案号:京ICP备17011804号
联系电话:010-53655366
地址:北京海淀区三里河路9号住房和城乡建设部南楼 邮编(100835)
网络技术:北京网站建设