培训动态 +MORE
证书查询 +MORE
申报姓名:
身份证号:
 
政策法规 +MORE
国家应急管理部 | 注册安全工程...
住建部GB55034-2022强...
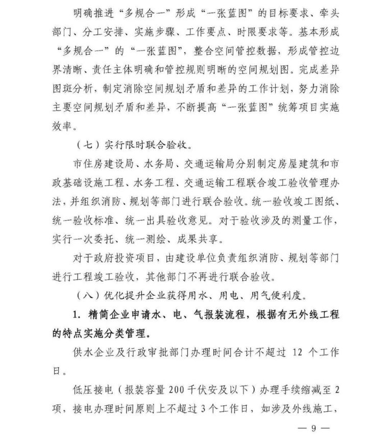
住建厅:11月1日起,全面推行施...
住建部刚刚发文:房屋市政工程拟禁...
住建部:简化执业资格认定申报材料...
注册人员由二级改为一级!住建部发...
住建部新政:不再强制建筑企业与农...
 
行业新闻   当前位置: 首页 > 中建路培 > 行业新闻
深圳政府:取消施工图审查建立BIM审批平台
来源:来自本站    日期:2019-10-22    浏览量:1999      

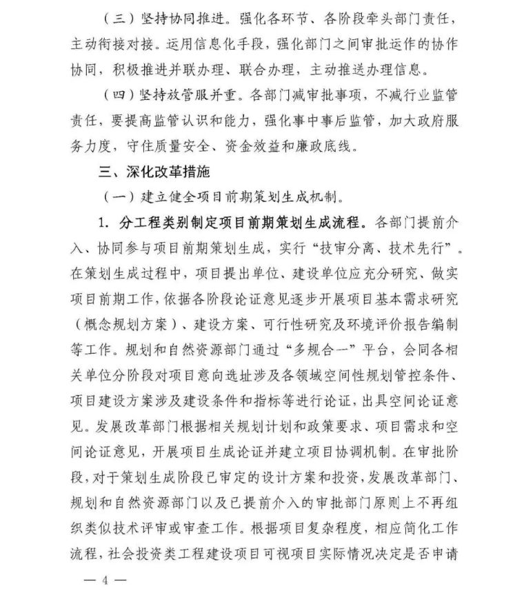
  2019年9月26日深圳市人民政府办公厅印发了《深圳市进一步深化工程建设项目审批制度改革工作实施方案》的通知文件。


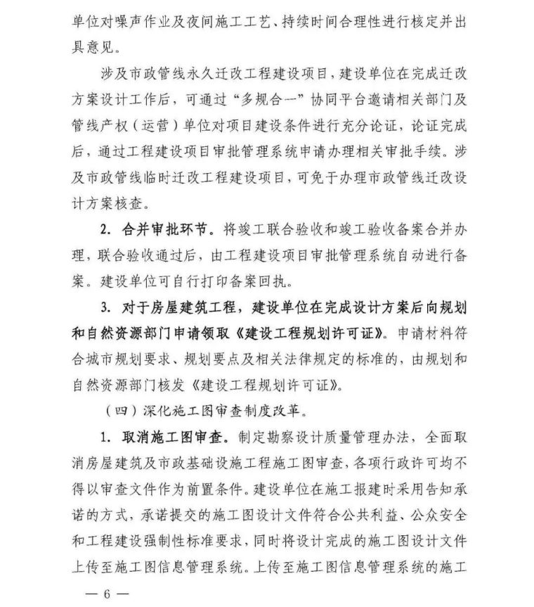
1、取消施工图审查。


制定勘察设计质量管理办法,全面取消房屋建筑及市政基础设施工程施工图审查,各项行政许可均不得以审查文件作为前置条件。建设单位在施工报建时采用告知承诺的方式,承诺提交的施工图设计文件符合公共利益、公众安全和工程建设强制性标准要求,同时将设计完成的施工图设计文件上传至施工图信息管理系统。上传至施工图信息管理系统的施工图设计文件信息共享,可供施工质量安全监督、联合测绘、竣工联合验收和城建档案归档等环节使用。

 

2、实行联合抽查制度。

建立工程勘察设计“双随机一公开”的抽查机制,住房建设、水务、交通等部门依职责对设计质量进行监管,对上传至施工图信息管理系统的施工图设计文件进行联合抽查。在取消施工图审查制度的试行期间,住房建设、水务、交通等部门应对社会投资建设项目实行100%抽查。试行期后,视勘察设计质量抽查情况逐步调整抽查比例,对于设计质量高、抽查情况好并且信用评价等级高的建设单位或设计单位,应减少抽查次数或免于抽查。对于政府投资项目,由建设单位、设计单位依规定对设计质量进行把关,原则上不另行开展抽查。住房建设部门应当建立全市信用评价体系,对抽查中发现的违法违规行为,依法予以处理。对设计质量、市场和人员等情况,各部门应开展信用评价,并将信用情况向社会公布。

 

3、落实建设项目主体责任。


强化工程建设、勘察、设计、施工、监理五方责任主体项目负责人的终身责任。建设单位项目负责人对工程质量承担全面责任,勘察、设计单位项目负责人应当保证勘察设计文件符合法律法规和工程建设强制性标准的要求,对因勘察、设计导致的工程质量事故或质量问题承担责任。施工单位项目经理、监理单位总监理工程师应当按照符合法律法规和技术标准的施工图进行施工和监理,对于发现违反法律法规或技术标准的施工图设计文件,应当及时履行报告义务。

 

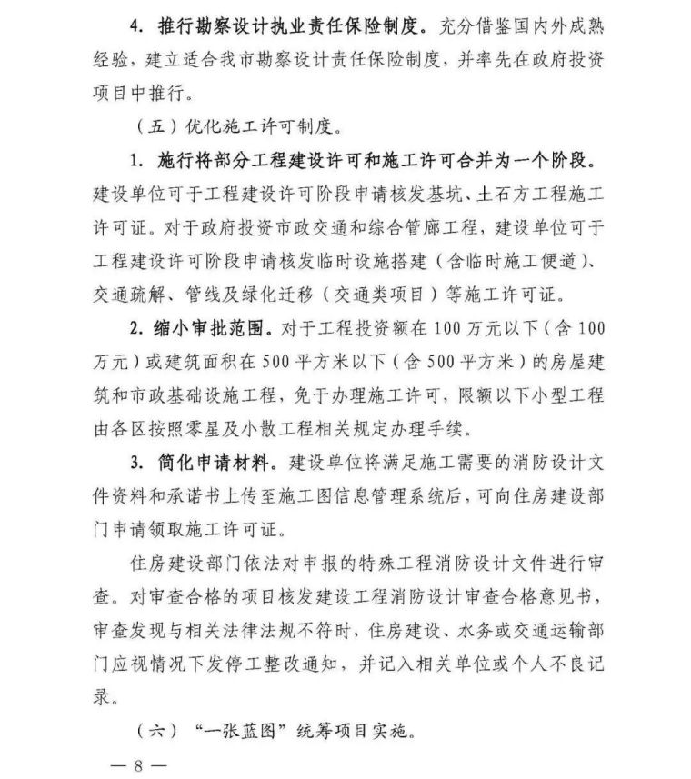
4、推行勘察设计执业责任保险制度。


充分借鉴国内外成熟经验,建立适合我市勘察设计责任保险制度,并率先在政府投资项目中推行。

 

(十三)建立基于BIM 的工程建设项目智慧审批平台。


结合BIM(建筑信息模型)技术在工程建设项目中的实际应用情况,形成统一规范、共同使用的BIM 信息数据存储、交换、交付等通用标准,建立基于BIM 的“规建管用服”工程建设项目全生命周期智慧审批平台,融合基于CIM(城市信息模型)的规划设计数字化系统,对接投资项目在线审批监管平台,推进建筑工程大数据信息共享

原文如下:


(责任编辑;卢新玲)


   上一篇:贵州省首个装配式建筑“智慧工厂”亮相...
   下一篇:用“数字”搭建“空中楼阁”,BIM技能人才大比拼...

   相关新闻
· 生产一度电会排放多少二氧化碳?
· 碳排放管理员的工作内容及职业发展前景
· 对于普通大众来说,碳中和的好处哪些?
· 碳市场价格未来会怎样发展?
· 人工智能技术有助于碳中和的实现吗?
· 碳排放量应该如何进行计算?
· 与碳中和有关的名词解释大全
版权所有:北京中建路培教育科技研究院 备案号:京ICP备17011804号
联系电话:010-53655366
地址:北京海淀区三里河路9号住房和城乡建设部南楼 邮编(100835)
网络技术:北京网站建设